总体介绍
领导团队
机构设置
校史文化
校园指南
联系我们
专业设置
教学工作
教务通知
师资队伍
实验平台
导师双选系统
学术交流
科研政策
科研项目
产学研合作
基层党建
理论学习
党团活动
职工风采
纪检工作
规章制度
学生组织
学生活动
奖励助贷
招生信息
就业信息
就业指导
校企合作
国际交流
继续教育
校友风采
校友活动
校史分馆
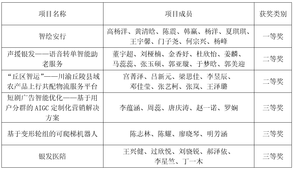
点击量:477 日期:2026/04/02 作者: 编辑:
各参赛团队:
根据《关于2026年“挑战杯”西南交通大学大学生创业计划竞赛的预通知》的要求,我院于4月1日圆满结束2026年“挑战杯”西南交通大学大学生创业计划竞赛院级选拔赛答辩与评审工作。现将名单公示如下:
公示时间:2026年4月2日-2026年4月7日。期间,如对上述名单有不同意见,请向西南交通大学唐山研究院团委反映情况。联系电话:0315-2295504,邮箱:tsxgb@swjtu.edu.cn。
共青团西南交通大学唐山研究院委员会
2026年4月2日
上一篇: 关于举办西南交通大学唐山研究院2026年青年马克思主义者培养工程(第三期)骨干培训班的通知
下一篇: 唐山研究院2025年度研究生五四表彰推荐人选名单公示